浙江外代国际物流有限公司
+86-574-8702 0999
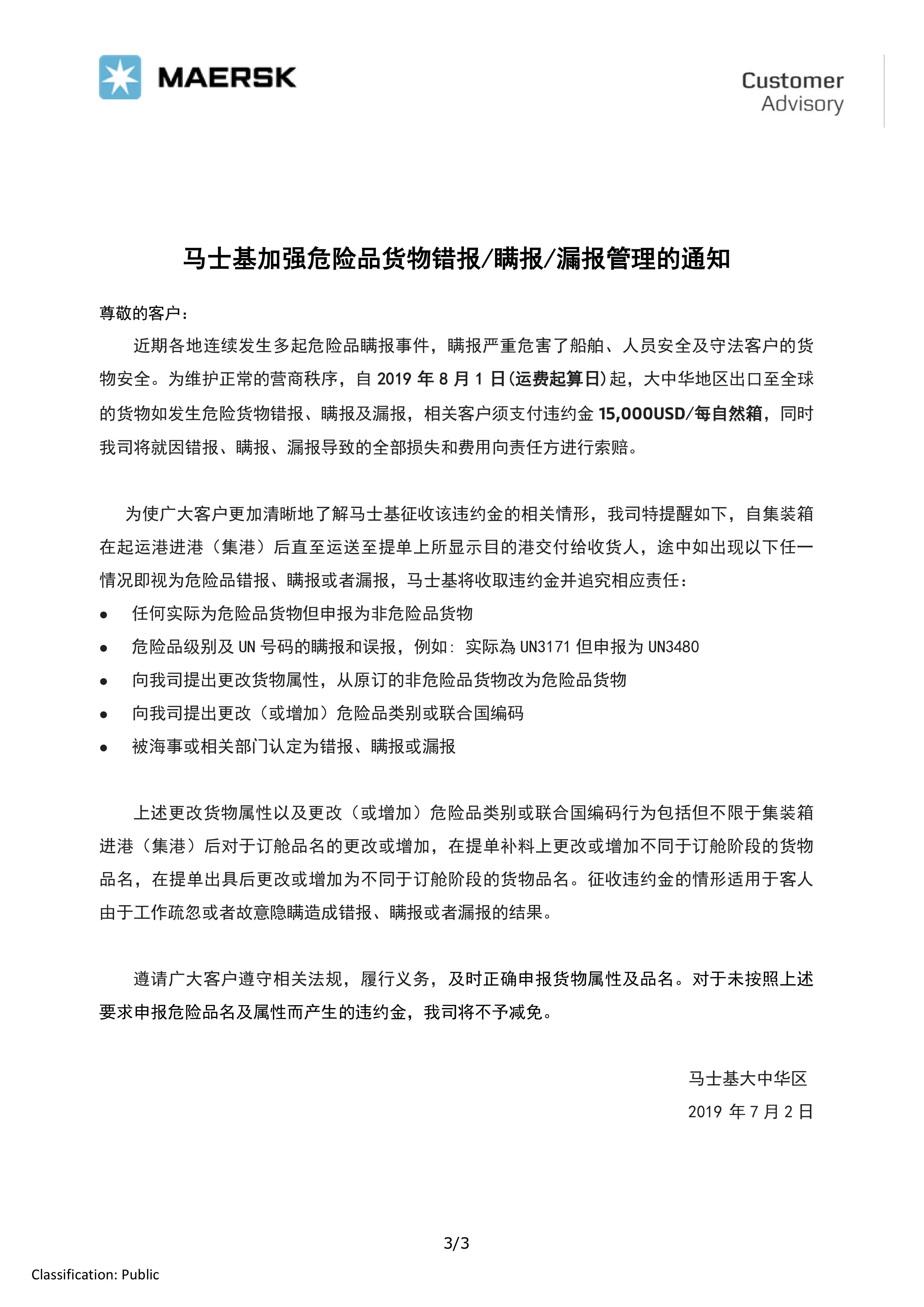
MSL - 危险品瞒报处罚通知
日期:7/4/2019 10:31:40 AM2019-07-04 浏览次数:
相关新闻:
上一条:MSL - 7月4日全天华东片区集装箱供应情况
下一条:MSL - VGM 差异处罚通知

关注我们

官方二维码

官方二维码

联系我们

宁波市江东区甬江大道188号宁波财富中心3单元20楼

Tel: + 86-574-8747 7721

Fax: + 86-574-8747 7501

浙ICP备18028815号-1